pacman::p_load(rstatix, gt, patchwork, tidyverse)In_ClassExercise4
exam_data<-read_csv("data/Exam_data.csv")
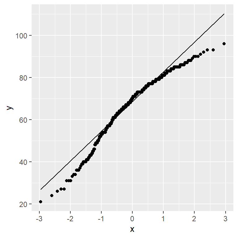
ggplot(exam_data,
aes(sample=ENGLISH))+
stat_qq() +
stat_qq_line()
Note
We can see that the points deviate significantly from the straight diagonal line. This is a clear inidcation that the set of data is not normally distributed.
Comibining statistical graph and analysis table
Need to install webshot